Fragment trong Android
Một Fragment là một phần của Activity. Một Fragment có thể chiếm một phần màn hình hoặc chiếm toàn bộ màn hình. Trong Activity, ta có thể hoán đổi các Fragment với nhau.
Fragment Lifecycle
Một Fragment có thể được tạo và thêm vào màn hình, sau đó lại được loại bỏ khỏi màn hình nên nó cũng có lifecycle. Android cung cấp các asynchronous callbacks để có thể biết được khi việc thay đổi trạng thái xảy ra. Điều này tương tự như callbacks trong Activity.
Giả sử có một Activity chứa một Fragment chiếm trọn màn hình. Khi Activity resumed và active, Fragment cũng resumed và active theo. Như vậy, có một mối quan hệ chặt chẽ giữa Acivity lifecycle và Fragment lifecycle.
Fragment cũng có các callback để thông báo sự kiện khi Fragment được đính vào một Activity hay khi nó được detached khỏi Activity.
Nếu nhiều fragment cùng nằm trên một màn hình, thì chúng được gắn vào cùng một Activity. Chúng cần phải biết được khi nào activity resumed, paused, để có thể resumed hoặc pause. Nếu ta hoán đổi hay thay thế các fragment trong lifetime của app, Fragment cần được create và destroy tương ứng.
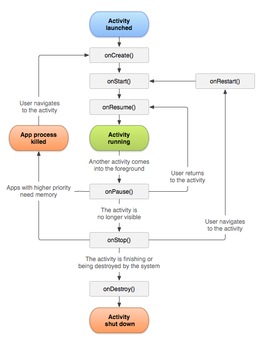
Dưới đây là Activity Lifecycle
Và Fragment Lifecycle

Nhận xét
Đăng nhận xét